虎扑足球
设为主页
/
加入收藏
/
English
虎扑足球 概况
师资队伍
科学研究
人才培养
招生就业
党群工作
虎扑足球
国际交流
人才引进
校友天地
通知公告
主页
>>
虎扑足球
>>
通知公告
>> 正文
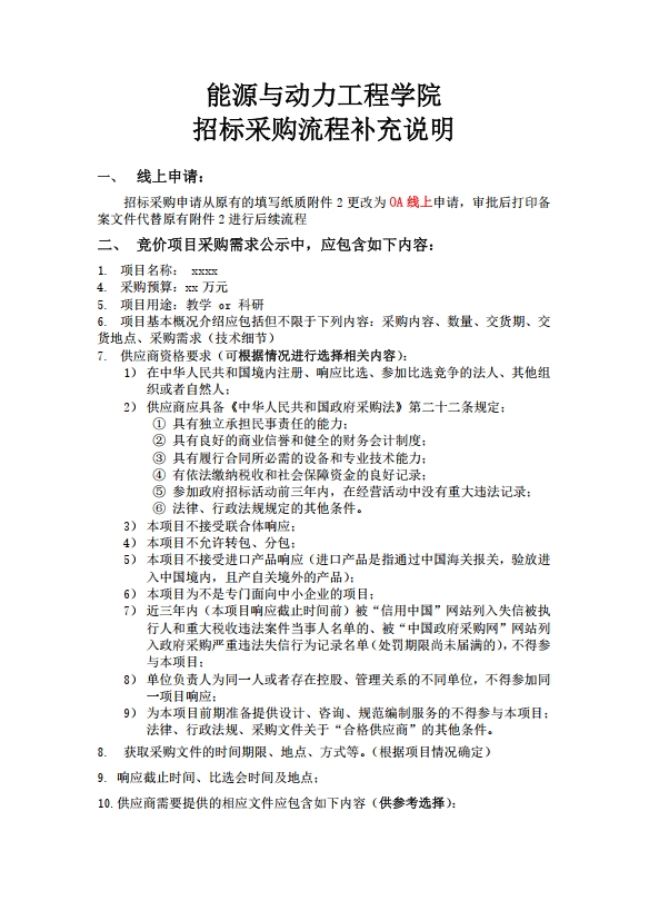
虎扑足球 招标采购流程补充说明
发布日期:2023-10-20 作者: 来源: 点击:
附件【
虎扑足球 招标采购流程补充说明.pdf
】已下载
次
下一篇:
虎扑足球 2025年研究生社会奖学金申请材料公示
快速链接
虎扑足球-虎扑足球论坛
仪器预约
邮箱
会议室预约
文档下载
版权所有 © 2021 虎扑足球-虎扑足球论坛
地址:北京市昌平区高教园南三街9号 电话010-61716819